Complesso di istituti e attività, gestiti e svolti direttamente dallo Stato ( previdenza sociale obbligatoria) o da organismi autorizzati ( previdenza complementare o integrativa) che hanno per obiettivo quello di assicurare ai cittadini la possibilità di far fronte a particolari situazioni di necessità (infortunio, malattia, invalidità.. Per diritto della previdenza sociale o diritto della previdenza e della sicurezza sociale si intende la branca del diritto pubblico che norma le modalità con cui uno Stato attua la tutela dei cittadini in condizioni di bisogno.. Il diritto della previdenza sociale individua quindi gli istituti previdenziali pubblici che hanno lo scopo di attuare tali tutele e le modalità di finanziamento.

PPT Istituto Nazionale Previdenza Sociale PowerPoint Presentation, free download ID4118371
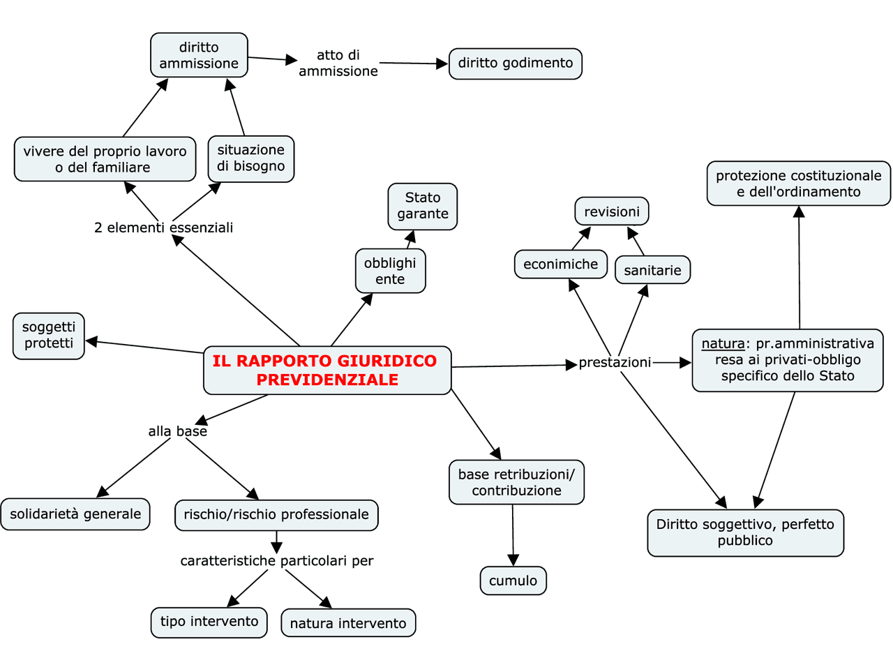
Mappa Concettuale previdenza sociale Modulo 5 > MAPPA CONCETTUALE 5 Mappa di sintesi dei Studocu
Di tutto e di tutti circa il mondo della Sordità Il cammino storico della Previdenza Sociale

La previdenza sociale diventa digitale, nasce la nuova piattaforma europea Eunews

Cos'è la Responsabilità Sociale d'Impresa (RSI)? Wallible

Protezione sociale

Flessibilità in uscita e previdenza complementare la soluzione Rita Tuttowelfare

Previdenza e assistenza che differenza c’è? Perché la Uil chiede la separazione della spesa

Mappa concettuale capitolo 4 "fondamenti di diritto della previdenza sociale" Docsity
Cos'è la previdenza complementare DIFESA BLOG

Come funziona la previdenza sociale in Italia? Quello che c'è da sapere

Istituto nazionale della previdenza sociale JordeneKaamil
Previdenza Sociale

PPT Istituto Nazionale Previdenza Sociale PowerPoint Presentation, free download ID4118371

Pensioni nel 2018, ecco tutto quello che è cambiato nella previdenza

La previdenza sociale e il rapporto previdenziale guida all’uso dei termini. RINASCITA Coop

Infografica Alleati per la Previdenza YouTube

Cos'è la previdenza complementare europea PEPP Fondo pensione Priamo

La Previdenza Sociale Studio Bibliografico Michelotti

Previdenza complementare cos'è e come risparmiare tutto l'anno 2021 Propensione.it
25 Aprile 2024 09:14. Previdenza sociale e assistenza: guida alle prestazioni INPS e INAIL per contribuenti e lavoratori, primo passo per esercitare i propri diritti. Le prestazioni pubbliche.. La previdenza sociale, l'assicurazione sociale per l'invalidità, la vecchiaia e i superstiti, cosa fa l'INPS e i vari sistemi. La previdenza sociale ha lo scopo di tutelare i lavoratori e i.